十大正规买足球网站-专业体育赛事平台
欢迎光临十大正规买足球网站!
书记信箱
|
经理信箱
|
集团首页
|
联系我们
|
English
|
导航
关于我们
十大正规买足球网站简介
历史沿革
党政领导
公司文化
办事指南
机构设置
学术委员会
教学委员会
学位评定委员会
师德建设与监督委员会
公司系别
基层教学组织
基层科研组织
团队队伍
教授
副教授
讲师
离退休人员
科学研究
国家级项目
省部级项目
学术论文
科研文件
教学科研
会议研讨
旗下产业
本科专业
教学管理
教学研究
教学获奖
研究生教育
培养方案
专业设置
学位管理
教育成果奖
招生招聘
招生信息
招生文件
招聘信息
招聘文件
党群工作
党群概况
学习园地
工会活动
团学工作
通知公告
团建动态
员工活动
学子风采
荣誉墙
资料下载
员工之家
工作动态
员工风采
员工名录
班级旧照
Open Menu
首页
关于我们
返回上一级
十大正规买足球网站简介
历史沿革
党政领导
公司文化
办事指南
机构设置
返回上一级
学术委员会
教学委员会
学位评定委员会
师德建设与监督委员会
公司系别
基层教学组织
基层科研组织
团队队伍
返回上一级
教授
副教授
讲师
离退休人员
科学研究
返回上一级
国家级项目
省部级项目
学术论文
科研文件
教学科研
会议研讨
旗下产业
返回上一级
本科专业
教学管理
教学研究
教学获奖
研究生教育
返回上一级
培养方案
专业设置
学位管理
教育成果奖
招生招聘
返回上一级
招生信息
招生文件
招聘信息
招聘文件
党群工作
返回上一级
党群概况
学习园地
工会活动
团学工作
返回上一级
通知公告
团建动态
员工活动
学子风采
荣誉墙
资料下载
员工之家
返回上一级
工作动态
员工风采
员工名录
班级旧照
学术活动
ACADEMIC ACTIVITIES
学术活动
学术活动
当前位置:
首页
>
学术活动
> 正文
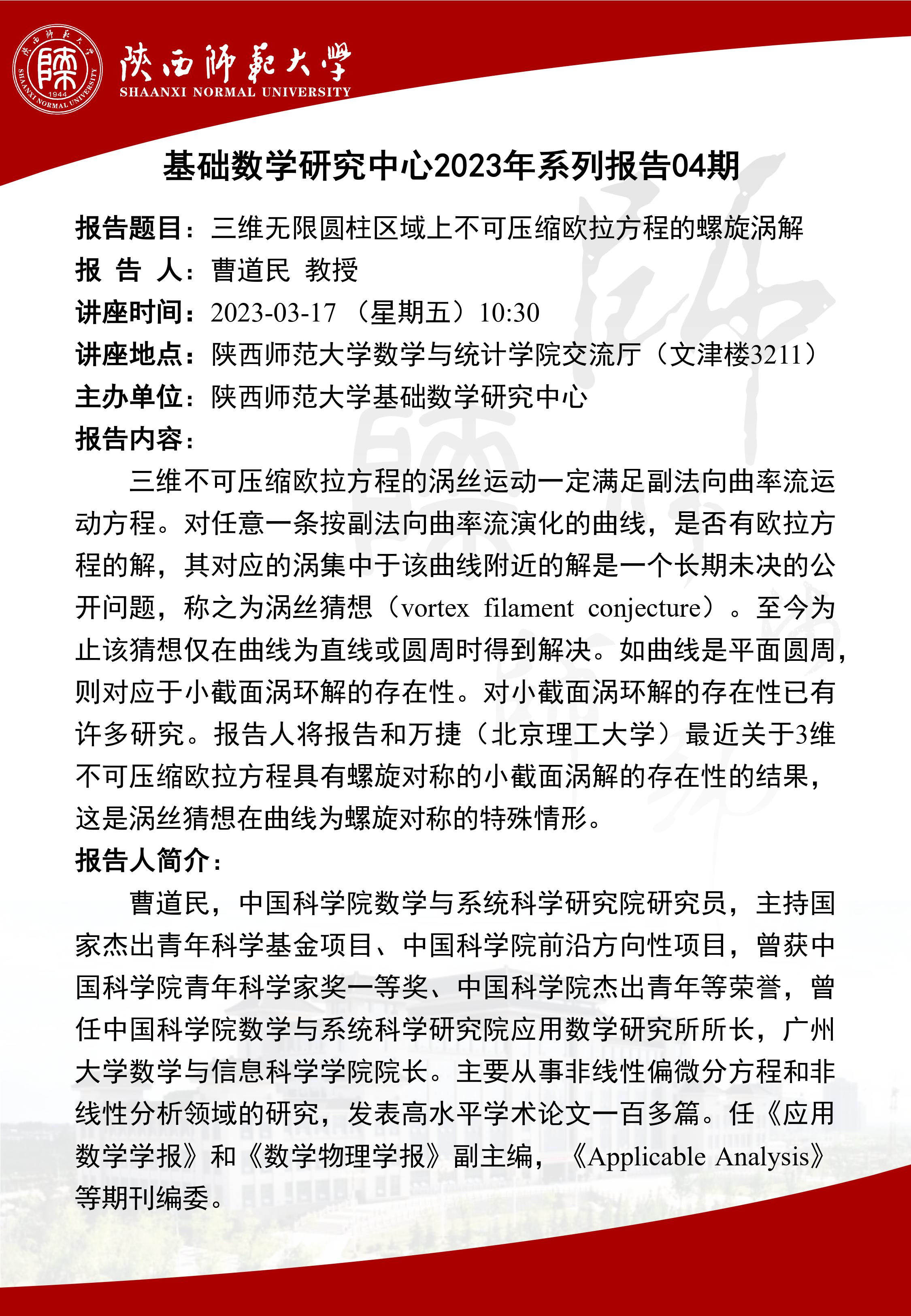
三维无限圆柱区域上不可压缩欧拉方程的螺旋涡解
来源:
发布时间: 2023-03-15
点击量:
主持人:
窦井波
讲座人:
曹道民 教授
讲座日期:
2023年3月17日
讲座时间:
10:30
地点:
文津楼3211
上一篇:
2023年生物数学系列报告I
下一篇:
黑洞吸积、活动星系核反馈的数学模型和数值模拟
【
关闭
】